DC细胞又曝新技能!不仅是免疫指挥官 还能清理癌细胞“帮凶”
引言
提到肿瘤进展中的 “帮凶”,中性粒细胞胞外陷阱(NET)是绕不开的存在。
它不仅会在肿瘤原发灶为癌细胞的扩散 “铺路”,还会在转移灶迎接癌细胞并帮助其定殖,给肿瘤治疗带来不小的阻碍。
不过,近期一项发表在国际顶尖学术期刊《Cancer Cell》上的研究,为对抗这个 “帮凶” 带来了新希望。
这项重要研究由陆军军医大学第二附属医院朱波团队与陆军军医大学第一附属医院刘新东团队联合完成,论文标题为《DNASE1L3-expressing dendritic cells promote CD8+T cell function and anti-PD-(L) 1 therapy efficacy by degrading neutrophil extracellular traps》。
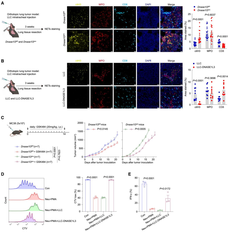
他们首次发现,肿瘤内的树突状细胞竟能通过分泌核酸内切酶DNASE1L3,降解清除具有免疫抑制作用的NET(中性粒细胞胞外陷阱),促进T细胞对肿瘤的浸润并减少T细胞耗竭,从而显著延缓肿瘤生长并增强免疫检查点抑制剂的疗效。

先认识下 “免疫指挥官”:DC细胞
树突状细胞(DC 细胞)是人体免疫系统功能最强的 “抗原呈递细胞”。它就像一位精准的“侦察兵” 与“指挥官”:既能捕捉、处理肿瘤抗原,又能将这些关键信息传递给 T 淋巴细胞,从而唤醒身体对癌细胞的特异性免疫攻击。
近些年的研究表明,DC细胞与肿瘤的预后联系密切。在实体肿瘤中,DC细胞浸润数目多的患者,预后往往会更好。
在此前,DC细胞治疗的核心逻辑,就是是利用其 “抗原呈递” 和 “免疫激活” 的天然优势:通过体外培养能精准识别肿瘤的 DC 细胞,负载特定抗原后回输患者体内,让这些 “免疫指挥官” 调动 T 细胞对癌细胞发起攻击,从而达到治疗目的。

这项新研究显示,它们还具备一项此前未知的“清道夫”功能——主动降解NET,改善肿瘤微环境,助力T细胞抗癌。
新发现:DC细胞靠DNASE1L3“清理”NET
研究团队通过分析非小细胞肺癌的单细胞RNA测序数据,发现DNASE1L3基因在树突状细胞中特异性高表达,而在其他免疫细胞中几乎未见。

进一步临床数据分析显示,DNASE1L3阳性树突状细胞浸润水平与CD8⁺ T细胞活性、免疫溶解评分及患者无进展生存期和总生存期显著正相关。在多个癌症免疫治疗队列中,这一相关性得到一致验证。
机制研究表明,树突状细胞通过分泌DNASE1L3酶切降解NET,解除NET对CD8⁺ T细胞的物理与化学屏障,促进T细胞向肿瘤内部浸润,并延缓其耗竭。动物实验中,瘤内注射DNASE1L3不仅显著抑制肿瘤生长,还提高了T细胞数量及功能活性,降低耗竭标志物表达。

更令人振奋的是,在原本对抗PD-L1治疗不敏感的肿瘤模型中,联合使用DNASE1L3与PD-L1抑制剂表现出协同抗肿瘤效应,显著延长小鼠生存期。
结语
这项研究的意义不仅在于拓宽了人们对树突状细胞功能多样性的认知,更重要的是为肿瘤免疫治疗提供了全新策略。
未来,针对提升树突状细胞中 DNASE1L3 表达的药物研发,有望同时具备抗癌与抑制肿瘤转移的双重潜力,为更多肿瘤患者带来福音。相信随着相关研究的不断深入,我们在对抗肿瘤的道路上还会迎来更多突破。
内容来源网络公开资料,锐赛新媒体中心 综合整理。
声明:本文内容仅用于科普交流,不构成任何医疗建议或治疗方案推荐。
文中涉及的科研成果、临床数据等信息均来源于公开文献及权威机构发布,仅供参考。由于医学的复杂性,个体案例不代表普遍疗效,请勿盲目解读。
本平台不对用户基于本文内容作出的任何决策承担责任,相关治疗请务必前往正规医疗机构,在专业医生指导下进行。
本文图片来源网络,如有版权问题请联系删除。本声明最终解释权归公众号所有。
